Home » Without Label » Skema Cas Aki Motor - Gambar Rangkaian Sederhana Charger Aki Mobil Dan Motor Otomotrip / Accu atau disebut aki adalah alat penyimpan energi listrik yang terdiri dari 2 elemen dan elektrolit sebagai penyimpan energi pada setiap 1 sel.
Skema Cas Aki Motor - Gambar Rangkaian Sederhana Charger Aki Mobil Dan Motor Otomotrip / Accu atau disebut aki adalah alat penyimpan energi listrik yang terdiri dari 2 elemen dan elektrolit sebagai penyimpan energi pada setiap 1 sel.
Skema Cas Aki Motor - Gambar Rangkaian Sederhana Charger Aki Mobil Dan Motor Otomotrip / Accu atau disebut aki adalah alat penyimpan energi listrik yang terdiri dari 2 elemen dan elektrolit sebagai penyimpan energi pada setiap 1 sel.. Skema cas aki otomatis pakai relay, skema charger aki otomatis ic 555,. Cara buat cas aki cepat cukup 15 menit langsung starter kapasitas 5ah 200ah skema rangkaian youtube. Cara buat charger aki motor dan mobi1. Cara membuat cas / charger h… written by heris august 22, 2021 add comment edit. For more information and source, see on this link :
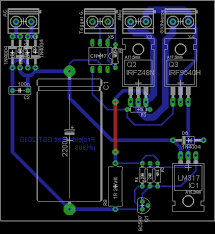
Skema pembuatan charger aki motor. Rangkaian pengisi baterai otomatis ini terdiri dari penyearah gelombang penuh dioda d1 dan d2. Ynnrny@gmail.com 23 januari 2015 15.56 A very simple, easy, basic method. Rangkaian charger handphone di motor cas hp dari aki dengan usb gambar skema rangkaian elektronika.
Membuat Cas Aki Mobil Super Gampang Dan Murah Youtube from i.ytimg.com Untuk download layout siap cetak format pdf, skema silakan. Skema cas aki motor | ini dia solusi alternatif cara membuat cas aki tanpa trafo. Skema cas aki otomatis pakai relay, skema charger aki otomatis ic 555,. Skema cas aki otomatis pakai relay, skema charger aki otomatis ic 555,. Skema rangkaian cas aki motor. Skema rangkaian cas hp di motor mobil masputz com. Inilah skema cas aki otomatis, gambar, juga video kalibrasi dan tes. Penyearah dengan 2 dioda + led indikator.
Penyearah dengan 2 dioda + led indikator.
Lampu emergency memakai tegangan aki (belum menemukan skema dan komponennya) 2. Solusi battery cara buat charger aki motor dan mobil cara membuat charger aki menggunakan trafo ct, 23 04 2019 trafo tipe step down prinsip prinsip dasar cas aki aki adalah sumber listrik dc maka untuk pengecasannya dibutuhkan juga arus dc tegangan arus dc charger harus lebih besar. Membuat sendiri alat charger aki untuk membuat sendiri alat charger aki atau merakit pengecas aki motor dan. For more information and source, see on this link : Cara ini adalah solusi murah daripada beli aki baru atau cas aki yang lumayan mahal. Skema pembuatan charger aki motor. Skema cas aki otomatis pakai relay, skema charger aki otomatis ic 555,. Belanja skema cas aki 6 volt di google: Cara membuat cas / charger h… written by heris august 22, 2021 add comment edit. For more information and source, see on this link : Skema rangkaian charger aki 12v otomatis terputus ketika penuh. Check spelling or type a new query. Charger aki 10a 12v 24v mobil motor carger aki casan aki cas aki accu.
Home » tips dan trik » cas aki motor dengan adaptor laptop. Cara membuat cas / charger h… written by heris august 22, 2021 add comment edit. Lampu emergency memakai tegangan aki (belum menemukan skema dan komponennya) 2. Skema cas aki otomatis pakai relay, skema charger aki otomatis ic 555,. Skema pembuatan charger aki motor.
Kit Otomatis Charger Aki Dengan Kemampuan 5 200 Ah Shopee Indonesia from cf.shopee.co.id Skema charger aki otomatis 100a auto cutt off teknologi software tips tutorial lifestyle. Memperbaiki aki kering tidak pakai alat cas repair dry battery without charging tool. For more information and source, see on this link : Untuk membuat charger aki sendiri, perhatikan gambar skema di bawah ini : Silahkan tambahkan rangkaian berikut setelah output adaptor cas aki yang telah sobat buat. Jadi cas aki sederhana ini nanti bisa kita atur ingin stop otomatis pada pengisian berapa volt, bisa 13,5v atau 14v. Cara membuat cas / charger h… written by heris august 22, 2021 add comment edit. Sebenarnya cas aki banyak yang sudah jadi atau siap pakai dijual di toko toko elektronik, namun tentunya harga lumayan mahal.
Cara membuat cas aki otomatis dari kiprok sepeda motor suzuki trafo + kiprok siap digunakanподробнее.
Cara buat cas aki cepat cukup 15 menit langsung starter kapasitas 5ah 200ah skema rangkaian youtube. Cara buat charger aki motor dan mobi1. By alva in elektronika , i idea , skema elektronika 06 jun 2012 101. Belanja skema cas aki 6 volt di google: Cerdas memilih dan membeli charger aki/accu otomatis untuk motor/mobil agar baterai tidak cepat soak. Membuat sendiri alat charger aki untuk membuat sendiri alat charger aki atau merakit pengecas aki motor dan. Skema cas aki otomatis pakai relay, skema charger aki otomatis ic 555,. Cara mengecas aki mf ( maintenance free). Charger aki 10a 12v 24v mobil motor carger aki casan aki cas aki accu. Lampu emergency memakai tegangan aki (belum menemukan skema dan komponennya) 2. Membuat cas hp dari aki motor bahan cuma 11 ribu youtube. Transformator (trafo) 5 ampere 12v, kapasitor/elco 2200uf/25v , dioda 5ampere… penjelasan mengenai cara membuat cas aki motor. Wiring cas aki otomatis v2.
Charger otomatis untuk aki motor atau aki mobil auto cut off charger fareed read s blog. Penjelasan mengenai cara membuat cas aki motor. Skema rangkaian cas aki mobil skoda octavia 2 rs kombi tuning skoda octavia 1 4 tsi 110kw test skoda octavia 2 rs limited edition skoda bez starosti skúsenosti skoda felicia predaj bazos skoda fabia monte carlo 2020 interieur silvia kucherenko za slobodna skafanderi za decu h m skoda fabia combi monte carlo 2020. Skema rangkaian power supply variable lm317 teknologi desain. Cara buat cas aki cepat cukup 15 menit langsung starter kapasitas 5ah 200ah skema rangkaian youtube.
Belajar Cara Membuat Cas Aki from 3.bp.blogspot.com Accu atau disebut aki adalah alat penyimpan energi listrik yang terdiri dari 2 elemen dan elektrolit sebagai penyimpan energi pada setiap 1 sel. Skema rangkaian charger aki 12v otomatis terputus ketika penuh. Charger otomatis untuk aki motor atau aki mobil auto cut sumber. Silahkan tambahkan rangkaian berikut setelah output adaptor cas aki yang telah sobat buat. For more information and source, see on this link : We did not find results for: Cara membuat cas aki otomatis dari kiprok sepeda motor suzuki trafo + kiprok siap digunakanподробнее. Beli rangkaian charger aki terlengkap harga murah august 2021 terbaru di tokopedia.
Cara membuat cas / charger h… written by heris august 22, 2021 add comment edit.
Skema rangkaian cas aki mobil skoda octavia 2 rs kombi tuning skoda octavia 1 4 tsi 110kw test skoda octavia 2 rs limited edition skoda bez starosti skúsenosti skoda felicia predaj bazos skoda fabia monte carlo 2020 interieur silvia kucherenko za slobodna skafanderi za decu h m skoda fabia combi monte carlo 2020. Membuat sendiri alat charger aki untuk membuat sendiri alat charger aki atau merakit pengecas aki motor dan. Skema pembuatan charger aki motor. Rangkaian charger handphone di motor cas hp dari aki dengan usb gambar skema rangkaian elektronika. Ynnrny@gmail.com 23 januari 2015 15.56 A very simple, easy, basic method. For more information and source, see on this link : Terima kasih dan mohon bantuannya. We did not find results for: Belanja skema cas aki 6 volt di google: Tegangan arus dc charger harus lebih besar dari tegangan aki, contoh tegangan aki mobil/motor 12,65 volt, maka tegangan charger minimal 13,5. Transformator (trafo) 5 ampere 12v, kapasitor/elco 2200uf/25v , dioda 5ampere… penjelasan mengenai cara membuat cas aki motor. Charger aki 10a 12v 24v mobil motor carger aki casan aki cas aki accu.